2023年“朱良漪分析仪器创新奖”入围名单公示
2023/07/04 | 分析仪器分会
由想找伟德app设置,分析仪器分会承办的“朱良漪分析仪器创新奖”共设有三个子奖项,包括“创新成果奖”、“青年创新奖”和“应用创新奖”。
其中,“创新成果奖”主要奖励能提升我国分析仪器整体实力和水平的具有创造性和实用价值的新成果,如研制出的新型关键零部件、新仪器等;“青年创新奖”主要授予在分析仪器或相关关键零部件研究开发工作中取得重要创新成果的申请当年小于等于40周岁的青年科技工作者;“应用创新奖”主要授予在使用某种国产分析仪器成果,成功研究重要科学问题/技术问题、开发新的重要应用或促进仪器突破应用边界的先进个人。
截止2023年5月30日,奖项申报数量总计36项。目前,奖项评选活动正在进行中。经过函评评审专家们的认真筛选和评估,“朱良漪分析仪器创新奖”已经确定了入围项目及入围者名单。这些入围的科技成果及入围者将参与最后的竞争。
为提高“朱良漪分析仪器创新奖”的评审质量,贯彻评审工作的公开、公平、公正的原则,实行公示和异议制度,现将入围名单公示如下,公示时间为公示日当天至8月3日。在此期间,任何单位或个人均可对入围项目中的弄虚作假、剽窃等问题提出异议。
最终获奖名单将在接下来的会评评选后产生,并于2023年11月举办的第八届中国分析仪器学术年会“朱良漪分析仪器创新奖”颁奖典礼上揭晓,欢迎大家关注!
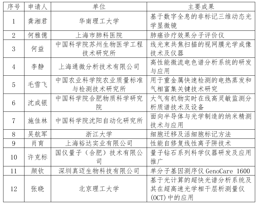
2023年朱良漪分析仪器创新成果奖入围名单
(排名不分先后)

2023年朱良漪分析仪器青年创新奖入围名单
(按照申请人拼音顺序)

2023年朱良漪分析仪器应用创新奖入围名单
(按照申请人拼音顺序)

如有异议,请在公示期内联系伟德bet秘书处李老师 lyc@fxxh.org.cn 010-58851186